This website requires JavaScript.
Explore
Help
Sign In
RanchiMall
/
pyflo
Watch
3
Star
0
Fork
0
You've already forked pyflo
Code
Issues
Pull Requests
Actions
Packages
Projects
Releases
Wiki
Activity
1b53bb02c2
pyflo
/
docs
/
img
/
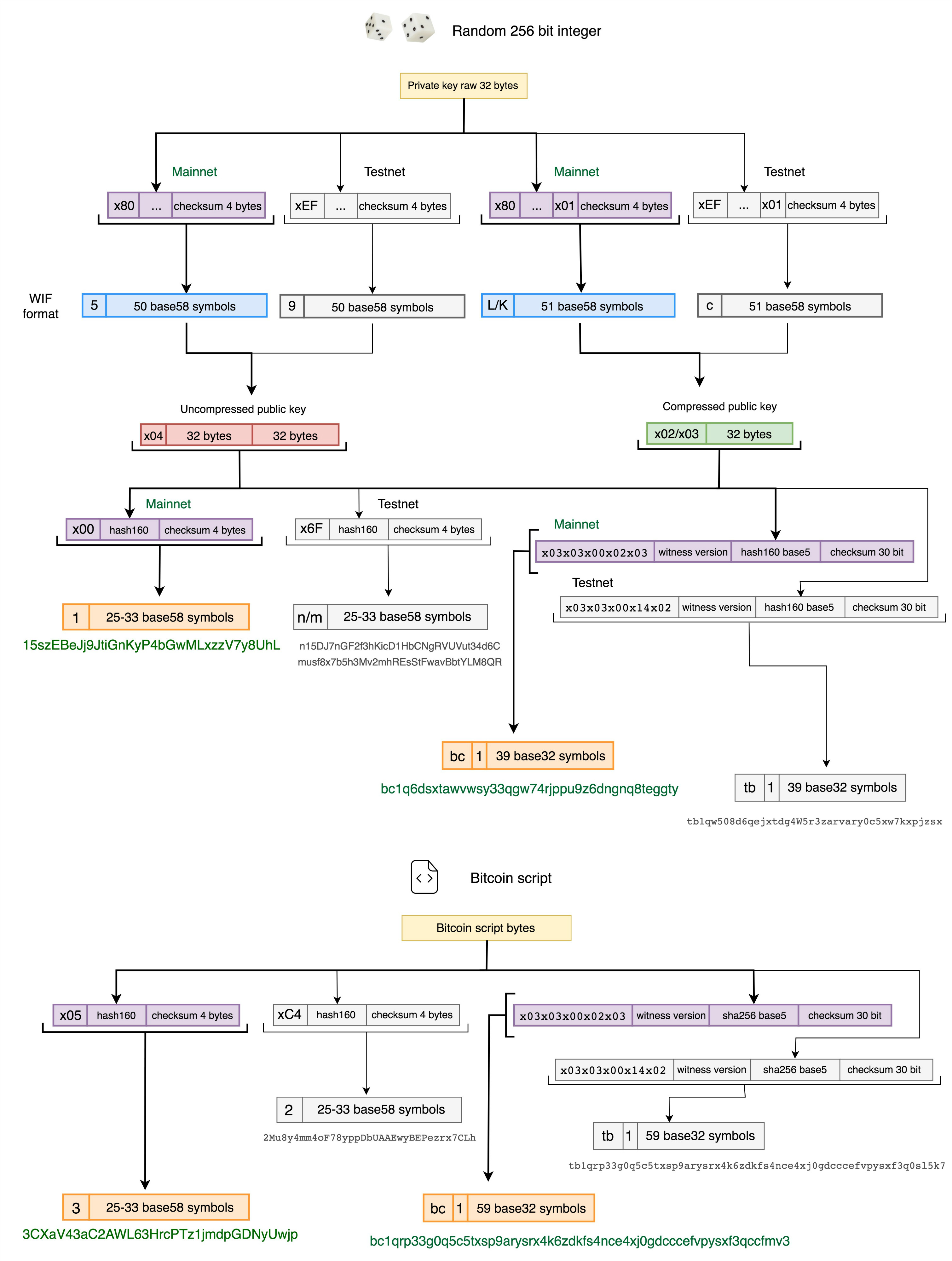
address_map.jpg
4tochka
80f4e9728f
Documentation
2018-06-20 16:05:21 +04:00
1.1 MiB
3021x4000px
Raw
History